摘要:企业人权义务的自治性与他治性构成全球化时代人权治理的双重规范逻辑。他治性依托法律强制规范、社会监督扩展与国际软法硬化,构建多层级外部约束网络;自治性驱动因素源于道德主体确认、人权风险管理与商业利益考量,将人权价值内化为企业治理规则。两者的内在关系体现为规范层级的互补性和动力机制的耦合性。就规范层级的互补性而言,自治性激活治理创新,他治性划定义务底线。就动力机制的耦合性而言,自治性的内生实践反哺规则迭代,他治性的外部压力驱动合规整改。两者构造的这种动态平衡体系突破了“国家中心主义”范式,以“权力—义务”对应框架,重塑企业作为社会权力载体的人权义务伦理,为新时代公私法交融下的人权保障提供制度韧性和理论支撑。
关键词:工商业与人权 企业人权义务 企业人权责任 他治性 自治性
目录
一、企业人权义务及其理论基础
二、他治性:企业人权义务的外在约束路径
三、自治性:企业人权义务的内生驱动因素
四、代结语:企业人权义务中他治性与自治性的内在关系与运行机制
在全球化进程与商业化逻辑深度互嵌的当下,资本力量正以前所未有的强度重塑全球治理格局。企业凭借结构性权力突破传统主权边界,其决策影响力日益超越国家权力范畴,形成具有准公权力特征的实体。与此同时,资本逐利本性与人权保障之间的张力持续加剧,企业侵害人权呈现隐蔽性、高频次特征,业已构成经济秩序演进中亟待回应的人权伦理困境与治理挑战。在此背景下,工商企业与人权保障之间的内在关联已成为国际治理体系的重要议题。随着联合国《工商企业与人权:实施联合国“保护、尊重与救济”框架指导原则》(以下简称《指导原则》)的实践深化,国际社会逐步构建起“保护、尊重和补救”的三维治理框架。这一框架推动软法规范向硬法约束制度转型。
在工商业与人权议题中,国内学术界已形成以国际规范本土化、制度建构实践分析及比较法治理模式为主轴的研究范式,着重探讨《指导原则》的政策转化机制、标准实施效能与域外立法的借鉴路径。然而,现有成果对“企业”与“人权义务”的对应关系缺乏原理性探讨,亦未充分回应外部强制规范与企业私法自治间的范式冲突。此外,传统人权理论固守的“国家—个人”二元框架,将义务主体严格限定于主权国家,难以解释数字经济时代企业权力引发的系统性侵权风险。上述理论裂隙直接导致两个根本性诘问悬而未决:企业人权义务如何突破“国家—个人”二元对立?企业人权义务的自治性与他治性如何在规范层级与动力机制上实现动态平衡?
基于上述现实关切与理论裂隙,本文拟致力于构建企业人权义务的自治性与他治性分析框架,以人权主体论革新、社会公权力与反身法(Reflexive Law)理论为核心,以证成企业因事实上的准公权力支配地位,须以他治性约束防范权力异化,并通过人权尽责等自治性机制,将人权价值内化为商业理性。本文遵循从理论建构到路径解析,再到体系整合的研究进路展开系统论证:首先对企业人权义务的范畴、边界及层级等基础概念进行法理澄清与辨析;继而从人权主体论革新、社会公权力的义务生成及反身系统论的自治逻辑三重维度建构企业人权义务的理论坐标,揭示其正当性基础;在核心论证环节,引入“他治—自治”二维分析框架展开双向度论证,一方面,基于硬法与软法协同治理原理,解析国家立法、国际公约、社会监督等外部约束机制的传导路径,另一方面,从企业私法自治视角切入,探讨企业道德主体确认、人权风险管理与商业利益考量等内生驱动因素的作用机制;最后,揭示他治性压力与自治性动因的辩证关系,即二者通过规范层级的互补性(底线他治—能动自治)与动力机制的耦合性(外力驱动—内力反哺)形成治理闭环,以期为企业人权义务的实践进路提供兼具规范解释力与实践指导性的理论分析框架,为破解工商业与人权的“治理间隙”困境提供理论支撑。
一、企业人权义务及其理论基础
企业人权义务的规范建构须以理论革新为根基,突破传统人权法理的“国家中心主义”桎梏,回应全球化时代企业准公权力扩张的治理挑战。企业人权义务(corporate human rights obligations)作为全球化时代人权治理的核心命题,其内涵与外延的厘清是构建理论框架的逻辑起点。企业人权义务指企业在商业活动中应当尊重、保护和实现人权的道德与法律要求,其核心在于将人权价值内化为企业治理规则。这一概念既包含法律层面的强制性约束(他治性),亦涵盖伦理层面的自愿性履行(自治性)。然而,“企业人权义务”常与“企业人权责任”混用,这不仅在实践中引发了争议,也在理论上提出了诸多挑战。在此辨析这一概念,着重探讨何以选取“企业人权义务”作为理论研究的重心,是为必要。
从“义务”与“责任”维度辨析,探讨“工商业与人权”这一复杂议题时,义务与责任的二元分野将引导讨论走向不同方向。一方面,对义务的强调侧重于企业遵循国际标准尊重人权、避免侵害行为,确保运营活动不对人权造成负面影响,并在一定程度上积极促进人权的实现;另一方面,责任则更多地涉及企业在侵害发生后采取补救措施、进行赔偿以及推动持续改进的承诺与实践。
在法学语境下,“义务”(obligation)与“责任”(liability)具有严格的规范区分。义务指向主体“应当为”或“不得为”的应然性要求,重心或灵魂是“应当”,体现行为规范的前置性,属“第一性义务”。责任则指违反义务后需承担的否定性法律后果,即违反第一性义务而产生的第二性义务,强调行为后果的实然性。可见,“义务”可做广义解释,义务解释责任的进路是将责任视为“违反第一性义务而产生的第二性义务”。
同理,企业人权义务也有广义与狭义之分。广义的“企业人权义务”是总括性概念,包含第一性义务与第二性义务,指企业在人权领域应承担的所有义务与责任,涵盖法律、道德、社会三个维度。具体而言,狭义的“企业人权义务”即企业应承担的第一性义务,包括法律义务、道德义务和企业社会责任中的人权部分,指向企业“应当严格遵守”的人权标准,反映了企业在人权领域的“第一性”道德和法律约束。“企业人权责任”即企业应承担的第二性义务,更多地侧重于企业在国内法律框架内所需承担的具体责任,特别是当企业行为涉嫌侵犯人权时,国家依据国内法对其进行追责,确保企业承担相应的法律责任。除法律责任外,企业人权责任还包含道德责任、补救责任。
此外,需一并澄清的另两个概念为“企业人权尽责”与“企业社会责任”。“企业人权尽责”(corporate human rights due diligence,或译为“企业人权尽职调查”)实质上是履行人权义务的操作化工具或机制,企业通过风险识别、预防、缓解和披露的系统流程履行人权义务,其与企业人权义务是手段与目的的关系。“企业社会责任”(corporate social responsibility)则是企业对利益相关方的综合责任,包含人权义务的部分内容,但超出人权范畴,还涵盖环境、反腐败等领域,故其与企业人权义务是交叉关系。(详见图1)

由此可见,“企业人权义务”与“企业人权责任”二者并非相互排斥或冲突,而是从不同维度出发,共同构成了企业人权保障体系的两个重要方面,各有侧重,相辅相成。本文旨在探讨企业承担人权义务的理论基础及履行义务的内外驱动问题,既包含第一性义务的自治性,也包含第二性义务的他治性。换言之,既包含“企业人权义务”也包含“企业人权责任”,故总体上以广义的“企业人权义务”为研究对象。
因此,企业人权义务的理论建构需要从主体论、权力论与系统论三重维度展开进行理论奠基:人权主体论层面的革新,社会公权力的义务生成,以及反身系统论的自治逻辑。三者共同构成企业人权义务自治性与他治性互动的理论内核,为企业人权义务的动态平衡提供法理支撑。
(一)人权主体论层面的革新
在传统人权理论的规范框架内,国家作为人权保障的核心义务主体具有双重理论支点。其一,基于社会契约论传统及近代立宪主义理论,国家权力的正当性源自公民权利的部分让渡,由此形成了从权利让渡到权力生成再到义务责成的链条。霍布斯(Thomas Hobbes)在《利维坦》中构建的“主权者—专制君主”逻辑,到洛克(John Locke)“自由意味着不受他人的束缚和强暴,而哪里没有法律,哪里就不能有这种自由”理论将保障公民权利作为合法性前提,至卢梭(Jean-Jacques Rousseau)提出国家作为“公意”的执行者,逐步确立起国家公权力作为公民权利代理的制度定位。这种契约论范式赋予国家双重属性——既是公民基本权利的受托方,也是保障公民权利的义务主体。其二,传统人权观认为,人权主要有三个基本属性:道德性、普遍性、防御性。道德性和普遍性是指人权被理解为每个人都享有的普遍道德权利,人权本身独立于国家而存在,是“超国家”地存在于自然法价值之中的。防御性是指人权易遭受权力异化后“权力滥用”等侵害风险,天然地需防御国家公权力的侵害。正是此种传统人权理论将人权理解为人民防御国家的权利,且应该由国家权力机关来保障和实施。实际上,这是将人权本质囿于“个体—国家”二元框架,将人权内涵窄化为防御公权力侵害的权利,这种理论预设不仅遮蔽了人权保障的实践维度,更在主体论层面制造了理论桎梏。
反观人权的道德性和普遍性理论在义务的分配上则更具有开放性,使人权能够在不同社会语境中更好地得到及时的保障。这种开放性可以直接体现在人权义务承担者上:“一旦我们认可了这样的命题——人权说到底事关维护人的尊严,侵犯人的尊严一定要得到阻止、救济与惩罚,那么有关侵犯者是国家或非国家行为人的争辩就没有什么发挥的余地了。”换言之,“从人权领域中调整公民与国家的社会契约这一概念,转换到以保护人的尊严为基础的概念,使得我们可以将人权保护理解为对一切威胁人的尊严的行为提供法律保护(不论这种威胁来自国家或非国家行为人)”。
人权主流化的发展也“对原本只停留在国家层面的人权义务或责任提出了新的挑战”。事实上,人权主流化就深深根植于道德人权的普遍性之中,人权的普遍性决定了身处全球化洪流的一切工商企业都具有尊重与保障人权义务。在全球化时代,人权普遍化带来的是要求人权保护主体的普遍化。原因在于人权主流化必然带来主体的多样化,而“主体的多样化必然带来人权保障方式的多样化”。人权的普遍性要求一切组织或个人都有保护人权的义务。就企业而言,同样具有维护人权普遍性的义务。
实际上,当我们将人权义务主体严格限定于国家公权力时,这一理论预设既忽视了私主体在全球化时代对人权影响的结构性增强,也否定了人权保障本应具有的多元共治属性。主体论层面的革新绝非简单的概念游戏,而是构建包含公私主体在内的多维立体人权义务体系的必要前提。唯有突破传统人权理论的主体预设,方能在规范层面为私主体承担人权义务提供正当性根基,真正实现人权保障从单一主体到多元共治的范式转型。
(二)社会公权力的义务生成
如前所述,传统人权理论认为人权一定与国家公权力相关联,否则不能纳入人权范畴。若持此等观点,自然也就不能容纳“企业等私主体应承担人权义务”的说法。然而,全球化及数字化进程催生了新兴权力——跨国企业通过供应链网络构筑的经济权力、数字平台凭借算法控制形成的信息权力、资源型企业依托地域垄断获取的生态权力,实质已构成一种“弥散型准公权力”。这种新兴权力虽不直接源于法律授权,却通过市场支配地位和技术壁垒实现事实上的规则制定权,其影响穿透传统主权边界,形成对人权的“场域化支配”。
正如米歇尔·福柯(Michel Foucault)所说,“权力关系深深地植根于社会关系中”。这种权力并非仅限于国家或政府,其他人/组织只要拥有一定的“支配力”,即可称其拥有“权力”。工商企业等属于私法主体,当其具备一定条件后,也可以成为权力的主体,可被视为“社会权力”。新兴权力的结构影响正是企业人权义务派生的逻辑起点与理论归宿——当社会权力突破国家垄断时,人权义务体系便获得了自我更新的理论动能。在这一层面上,作为社会权力的工商企业也因此而具有义务。易言之,当企业具有这种足以侵犯人权的权力能力时,企业便具有“公权力主体”特征,人权义务就能横向适用之。而这正是基本权利私人间效力理论的核心之所在,在遵循“基本权利第三人效力”理论的基础上,这种适用于非国家行为体之间的人权义务是一种“横向人权义务”。
事实上,作为一种客观现象,某些有支配性影响能力的公司已经不是“扩大了的个人”,而是越来越类似于“国家”。支撑起这个“国家”大厦的骨架就是企业的私权力——这种私权力(这种权力虽源于私法自治,但其在实际运行中却产生了类似公权力的效果与影响)所指向的“可以是公司与其内部成员之间的不对等关系,也可以是公司与其外部竞争者、消费者之间的不均衡关系”。这种“亚公法人,即那些随着资本主义社会的发展而发展起来的已拥有足以能够与国家权力相匹敌的巨大力量的私人团体或大型企业,也成为人权所防范的对象”。数字时代,大型企业与平台等私权力更甚。因此,拥有巨大权力及影响力的企业也应承担类国家的人权义务。这“既是人权这一公法和宪法价值向传统私人领域渗透的体现”,也意味着在追求市场自由的同时须更多地考虑公法价值,即人权或者基本权利。
当福柯笔下的“权力”在数字经济时代具象化为企业的结构性支配能力,人权义务的横向适用便不再是理论僭越,而是对现实权力关系的制度回应。这种创新不仅拓展了人权保障的效力维度,更在公私法交融的语境下,为构建新型全球治理秩序提供了规范基石。毕竟,在权力弥散的时代,人权保护不应止步于主权国家的边界,而应当追随权力运行的轨迹,在可能侵犯人权的场域筑起屏障。
(三)反身系统论的自治逻辑
上述理论范式可在一定程度上证成企业人权义务的他治性面向,即传统公法理论中的“权力—义务”生成模式与横向效力学说,本质上将企业人权义务锚定于消极不作为义务,禁止人权侵害行为。然而,关于企业自主承担的积极自治性人权义务——包括主动识别人权风险、系统性建构预防机制以及促进权利实现等维度,在现有理论框架中尚未获得充分的理论证成。对此,尼古拉斯·卢曼(Niklas Luhmann)的社会系统论与贡塔·托依布纳(Gunther Teubner)的“反身法理论”及“系统论宪法学”提供了突破性解释路径。
卢曼的一般社会系统理论将现代社会描述和理解成一个功能分化的社会。现代社会通过功能分化形成经济、法律、政治等独立运作的子系统,每个子系统以独特的二元符码(如法律系统的合法/非法)维持自身边界的封闭性与认知开放性。依循此理论,可以将工商企业置于系统论的装置下予以观察,将之视为社会子系统之“经济子系统”。
然而,“经济子系统”在工商业与人权议题下存在如下悖论:其一,企业的经济属性决定了其核心符码是“盈利/亏损”,而人权价值传统上属于法律系统的“合法/非法”范畴,或道德系统上的“利他/不利他”。二者符码的异质性导致直接移植人权规范可能引发系统间的“规范性冲突”——若法律强行要求企业以牺牲经济逻辑为代价履行人权义务,将破坏经济子系统的自治性,甚至导致功能紊乱。其二,各子系统具备高度的自治性,从而突破对其适用的领土性社会边界。现代企业的高度自治几乎改变了国家与私人集体行动者之间的关系,一旦各种功能系统成为全球性的系统,它们就从民族国家的政治支配之下释放出来,再无机构可为其设定界限,以纠正其离心倾向或规制冲突。因此,社会子系统理想的发展方向,就在于限制其自我摧毁和破坏的离心倾向。
进一步地,托依布纳的系统论宪法学为此提供了解决方案:不仅要使诸社会子系统拥有各自的自治基础,又要限制其天然的扩张主义倾向,从而维系现代社会的功能分化。法律不再以实体规则直接规制企业行为,而是通过程序性框架引导企业建立自我反思机制,促使经济系统内部生成“人权适配型”的自治规则。这种“法律对法律之外的系统进行法律化”的路径,既尊重子系统的运作逻辑,又实现人权价值的制度性渗透。
在法律尚未涉及的灰色地带,一些企业常常将人权义务视为自愿采取的行动。实际上,“自愿”的背后并不完全是自愿。这些企业之所以采纳准则、承担义务,既不是因为它们接受公共利益的诉求,也不是由于它们被公司伦理所促动,而是其受到外来的巨大“学习压力”,才会“自愿地”行动。毋宁说,企业的“自我宪治化”“不是源于内在、自愿的动机,也不是源于法律的制裁机制,而是完全基于外部的学习压力”。真正有效的压力不再单纯是自上而下的命令,譬如,在跨国企业发展中,主要不是依靠外部命令,而是各种非法律手段包括监督与交易、社会组织、工会、非营利机构、行业协会和公共舆论所形成的压力场。各种外部压力通过认知性学习的转译过程,转化为各种理论模型、专业知识语言、跨组织谈判权力、名誉机制、激励与制裁权力,从而成为社会系统宪法化的真实动力。亦可将之理解为,“尊重人权正在成为工商业的内生竞争力”。这种内在竞争力所产生的拘束作用经常比法律规范更为强大,这是因为,忽视人权甚至侵犯人权的企业将被全球市场或消费社会所抛弃。因此,未来的关键在于企业内部权力制衡的构建和企业决策的民主化,进一步推动其自我反思,体现企业人权义务的自治性面向。
与此相类似的理论是反身法理论。反身法抛弃了形式法中的规则导向和实质法中的目的导向,而转向抽象的程序导向。反身法将法律的权限退回到规整过程和组织结构层面,强调法律系统自身的组织理性、程序理性、沟通理性和权限理性,意图通过外部规制手段来促使其他社会系统建立起一套更为民主化的自我管理机制。易言之,首先需承认无法控制每个子系统,进而允许甚或鼓励每个子系统的自治。因而有学者认为大多数工商业与人权法都是反身性(至少部分是反身性)的。如法国率先推出了《公司警戒义务法》这一种“反身法”。人权标准影响着企业的运作方式和决策组织的方向,形成了一个强大的压力网络。在这张大网之中,人权要求或激励企业自主地尊重人权。换句话说,“反身法”或称“反身定律”,主张通过建构子系统的自我反思能力实现“监督自治”,这一理论框架不仅为企业履行人权义务提供了具有操作性的理论支撑,更开辟了一条通过制度性自我修正实现人权义务自治的实践路径。
由此可见,反身法理论主张法律系统通过程序性规则,引导企业建立自我反思与内部治理结构,而非直接设定具体人权标准。例如,要求企业建立人权尽责、人权风险评估机制、利益相关者协商平台以及信息披露制度,促使企业主动识别供应链中的强迫劳动或环境侵害风险,并通过与社区、非政府组织的对话调整经营策略。这种“组织型规制”路径已在欧盟《企业可持续发展尽责指令》中有所体现,法律仅规定企业需建立人权尽职调查程序,而具体执行方式由企业根据行业特性自主设计。“只要在一个社会系统中,其功能媒介的自主性和反思性得到了反思性法律的结构化支撑,当社会系统与法律系统实现结构共振和共同演化,就可以判断在此社会系统中出现了宪法过程化的现象。”这种“受约束的自我规制”既尊重企业系统的运作逻辑,又通过法律的外部程序框架施加压力,避免企业以“商业逻辑”为由逃避人权义务。
综上,依托卢曼的社会系统分化与托依布纳的反身法理论及系统论宪法学,可阐释程序规则引导企业自我反思,在维持子系统自治的同时实现人权价值的制度性嵌入。反身系统论与企业人权义务对人权理论的革新之间存在内在契合与互动关系,反身法并不直接规制企业行为,而是通过设定程序规则引导企业建立内部人权保障机制,通过强制披露制度激发企业自我规制。在此框架下,企业人权义务的履行既非源于国家强制力,亦非单纯依赖道德自觉,而是由全球市场等外部压力构成的“学习机制”驱动。这种压力促使企业将人权保障内化为核心竞争力,通过决策民主化与权力制衡履行人权义务。由此,企业人权义务的自治面向突破了传统人权理论中国家中心主义的规范路径,既维系了功能子系统的自治性,又通过他治性约束机制实现了人权价值的制度化嵌入与革新。
二、他治性:企业人权义务的外在约束路径
他治性,是企业人权义务的外在约束,其已突破单一治理维度,形成法律规制、社会共治与跨国协作的三维联动机制。法律强制规范通过构建国内法,确立企业行为不可逾越的底线;社会监督扩展则依托多元主体的参与,将公众期待转化为企业不可承受之舆论压力;而国际软法“硬化”进程,正通过跨国企业行为准则的标准化实践,推动软性规则向硬约束的蜕变。三者共同编织出一张覆盖企业全生命周期的人权义务网络。
(一)法律强制规范
随着企业规模扩张,监督效力递减,直接侵害劳工权益、消费者健康权、环境权等人权的违规甚至违法行为屡禁不止,法律的介入在此时扮演了最为重要的规制角色。企业人权义务的直接来源是主权国家通过立法程序确立具有强制执行力的人权保障要求,其核心特征是以司法救济实现权利,并通过惩戒威慑侵犯人权行为。这种义务的本质是国家公权力对企业自治领域的穿透性干预,通过外部制度刚性重塑企业行为模式,充分体现企业人权义务的“他治性”。目前我国对企业人权义务的法律强制规范可梳理为如下两方面。
首先,就国内部门法规范而言,国内立法通过将国际人权公约中的生命权、平等权、免于强迫劳动权等核心价值转化为国内部门法规范,在本国范围内给企业套上尊重与保护人权的法律准绳。例如,我国《劳动法》限制超时用工直接对应《经济、社会及文化权利国际公约》第7条“公正和良好的工作条件”;《安全生产法》强化企业主体责任实质是保障《世界人权宣言》第3条“生命权”的国内法表达。(详见表1)这种立法逻辑使人权保障从道德呼吁变为可量化追责的法律底线,迫使企业因违法成本攀升而主动履行人权义务。
.png)
其次,行政与刑事责任的双重威慑,则通过梯度化制裁强化人权保护力度。以职业病防治为例,行政机关对未提供防护设备的企业处以罚款(行政处罚),直接保护劳动者健康权;若导致重大伤亡事故,追究责任人的重大责任事故罪(刑事处罚),则是对生命权的终极救济。这种“行政处罚修复个体权利—刑事处罚捍卫社会法益”的联动机制,将人权保障嵌入不同层级的法律责任中。
可见,国内立法通过部门法转化、法律责任兜底的机制,将抽象人权价值落实为可操作、可追责的企业行为准则。这种硬法约束的本质是国家主导的“他治化”进程,即通过预设行为规范、设定追责红线、建立强制合规框架,持续影响企业在人权领域的自主决策空间,形成“守法即人权合规”的制度性捆绑。在此过程中,企业逐渐从被动规避风险转向主动尊重人权,但这并非源于道德自觉,而是国家强制力与企业生存理性博弈的必然结果,由此可见企业人权义务的他治性品格。
(二)社会监督扩展
企业人权义务的另一约束路径来源是企业基于社会道德期待、声誉维护等非法律压力承担的社会监督扩展,其履行依赖社会主体的监督与评价,具有“准他治性”与基于外部压力动态调整的可变性。这种义务的实质是社会力量通过非制度化手段对企业自治权的干预,形成区别于国家公权力的“软性他治”格局。
前已述及,企业因掌握数据控制、资源支配等准公权力,已突破传统私法主体定位。当法律规制滞后于技术发展催生新型人权议题,而企业决策透明度与问责机制存在结构性缺陷时,人权义务履行便陷入“治理真空”状态。社会监督正是通过填补制度空白,构建起“公众参与—市场反制—伦理问责”的三维他治体系,迫使企业接受超越法律最低标准的义务约束。本文选取健康权、劳动权与数字时代人权作为观察社会监督具体表现的关键人权领域,因其分别典型地对应了市场化制裁、舆论压力与技术性监督这三种社会监督的核心作用机制,且侵害风险高、社会关注度大,能清晰展现企业人权义务的多样形态。
1.健康权领域的市场化他治
在健康权保障领域,社会监督通过市场化制裁机制实现对企业准公权力的制衡。例如问题疫苗事件中,消费者集体抵制使涉事企业市值蒸发超370亿元(以长春长生生物为例),市场惩罚的即时性与严重性远超行政处罚。这种压力倒逼企业建立可追溯的健康风险管控机制,实质是将社会监督的“软约束”转化为经营存续的“硬门槛”。社会主体的集体行动通过供应链审查以及企业环境、社会和治理(ESG)评级下调等途径,形成覆盖资本市场的他治网络,迫使企业将健康权保障从被动救济转向主动管理。
2.劳动权领域的舆论型他治
在劳动权益保障领域,企业因其相对于劳动者而言的隐形而强大的支配力,易架空传统劳动法框架下的义务体系。劳动权对于劳动者的意义并不只局限于谋生,“劳动合同”也非“卖身契”,而应使劳动者从中获得尊严和体面;而劳动权保障的社会监督则呈现舆论倒逼的他治逻辑。在20世纪90年代中期,耐克面临使用“血汗工厂”劳动力在亚洲各地的工厂生产其商品的指控。在媒体的一连串批评下,耐克首先否认它对工厂的工作条件负有责任。作为回应,耐克成立了一个专门负责改善工厂条件的部门。可见,媒体持续曝光与公众道德谴责导致企业启动供应链人权审查,跨国品牌的商业利益与社会监督共同作用,使劳动尊严从道德诉求升级为市场条件。这种压力传导机制迫使企业构建劳动争议预防系统并规范保险制度,例如电商平台在“外卖骑手猝死”舆论风暴后的制度性回应。由此,社会监督通过放大个案影响、塑造行业标准,将劳动权保障嵌入企业生存的伦理成本核算体系,形成比法律制裁更灵敏的他治响应。
3.数字人权的技术化他治
在言论自由、隐私权等数字时代人权保障领域,社会监督发展出技术赋能的新型他治形态。微博、微信等平台虽非公权力主体,却通过算法推荐、内容审核等技术私权力实质掌控言论自由边界。“个人—国家”的二元对立模式变成了“个人—网络服务提供平台企业—国家”模式,并对使用者言论自由的实现和国家对言论自由的控制产生重大影响。对于这些垄断性平台企业来说,言论自由和隐私权等问题也不断进入公众监督视野。平台算法歧视舆论也会倒逼企业公开算法逻辑并接受第三方审计与监督。例如,有学者指出,一方面需要强化人工智能治理行业或者专业性技术协会对人工智能企业算法设计过程中的治理作用,另一方面社会组织中的媒体需要对人工智能引发的社会伦理问题与算法带来的相应算法歧视问题加强舆论引导,以社会规范与伦理要求进一步倒逼算法设计者、数智化企业更好地考虑到算法设计开发与算法应用带来的相应伦理道德冲突和社会价值冲突,最终形成“政府—数智化企业—人工智能协会与社会组织”的利益相关方协同共治的体系。社会监督通过市场准入控制权,将企业人权义务扩展至法域之外,形成“超法律他治”格局。
总的来看,社会监督通过市场化反制、舆论审判、技术对抗、供应链施压等非制度化路径,构建起“他治网络”,迫使企业在法律义务之外承担扩展性人权义务。这种他治性虽无国家强制力外衣,却通过“声誉—资本—市场”的传导链产生更敏捷、更持续的约束效果。当企业发现漠视人权将触发“社会性死亡”及经济损失风险时,所谓“自愿”履行实质是外部压力内化为生存理性的选择。社会监督的他治逻辑证明,现代企业人权义务的边界已不再由法律文本单独划定,而是在国家与社会的多重作用下动态重构。
(三)国际软法硬化
传统国际法理论将国家视为国际法律体系的唯一主体,国家也是承担国际义务的核心法律实体。在2020年的法律文书政府间工作组第六次会议上,“一些学者建议将跨国公司作为国际法主体,直接向其施加人权尽责义务,法律文书没有采纳这种观点,总体上坚持国家才是义务主体,同时规定缔约国有义务‘采取一切必要的法律和政策措施’确保本国领土内或管辖下的企业履行尽责义务、防止侵害人权,并列举了企业应承担的一系列‘人权尽责’义务”。不可否认的趋势是,许多人权以软法的方式获得确立,并通过软法予以促进和保障。(详见表2)企业也应当尊重与保护此类人权。
.png)
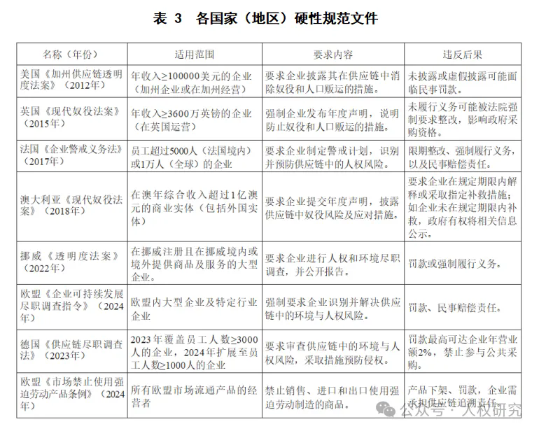
上述软法虽通过确立企业尊重人权的道德框架为其承担人权义务奠定了基础,但由于缺乏强制性与法律约束力,长期以来仍被许多企业视为可规避的“自愿性倡议”,而非必须遵守的规范。近年来,欧美发达国家兴起了一场通过国内立法要求企业强制性人权尽责的运动,这些法律使得上述指导原则在国家层面由“软”变“硬”,具有了强制执行力,企业由此具有了应当履行的尊重人权的义务。例如,德国于2021年6月正式通过的《供应链尽职调查法》,更是将“人权尽责”视为一种明确的法律义务,要求企业建立供应链风险监测体系,但其最终目标仍服务于企业人权义务的履行。这正是国家履行联合国《指导原则》下的“保护义务”,通过立法将抽象的国际承诺具象化为企业的法定义务的做法。(详见表3)
.png)
通过对现有国际人权文书的考察,目前国际法对企业人权义务的规范可以分为两类:一是以企业为规范对象,直接规定其人权义务和法律责任;二是仍然以国家为主体,通过要求国家对企业的行为承担国家责任来间接规范企业。国际软法硬化要求企业尊重人权,要求商业界秉持尊重人权的公司治理观念,这也是企业人权义务的“他治性”之重要体现。
国际软法硬化的规范体系逐渐建构,这不仅突破了传统国际法的二元主体结构,更通过国家义务的中介作用形成了对企业人权义务的他治性约束机制。国际人权法的实施本质上构成“国家—个人”的纵向权利义务关系,“缔约国在履行其根据人权条约承担的实质性义务时,所指向的对象并非其他缔约国,而是受其管辖的个人”。当国家通过国内立法将国际软法规范转化为强制性义务时,实际上完成了“国际—国内—企业”的三重转换。总的来说,企业人权义务的他治性渊源已突破传统国际法的理论框架,形成以国家义务为枢纽、软法硬化为路径、跨界实施为特征的新型规范体系。概言之,国际法义务包含硬性条约义务与软法转化义务,其特点是跨界性与渐进强制性。这种他治性义务的正当性需要建立在双重合法性基础之上:国际层面需完善工商业与人权领域相关条约的民主协商机制,国内层面应完善“立法—执法—司法”的三元实施体系。这种制度演进既是对企业权力扩张的必要制衡,也是实现“工商业与人权”治理范式转型的关键环节。未来的国际法人权保护机制亦需根植于此类治理能力的整体战略,在维护全球供应链安全与促进实质正义之间寻求动态平衡,通过渐进强制的制度设计推动企业从道德自觉向法律义务的根本转变。
结合上述,三重他治性策略形成了互补性企业人权治理架构,国家立法划定行为禁区,社会监督施加持续压力,国际软法硬化逐步构建起普遍性企业人权义务基准。这种多维规制体系通过制度性对话确保人权价值与企业发展的动态适配,促进企业人权义务内蕴的市场经济伦理现代化转型。
三、自治性:企业人权义务的内生驱动因素
自治性,是企业基于内在动力(如道德认知、风险规避、利益追求)主动履行人权义务的行为逻辑。其与他治性(外在规制)形成互补,构成企业人权实践的完整动力系统。道德主体确认、人权风险管理、商业利益考量三方面自治性因素,构成了企业人权义务的内生驱动因素。
(一)道德主体确认
传统法学理论将企业视为“法律拟制体”即“法人”,其人权义务依赖外部强制。伦理学领域最新研究认为,“依据现代性社会结构及其道德呈现方式的分析,推导出企业承担了现代性道德、企业是受到条件限制的道德主体之结论”。“企业经由工商注册、登记许可从而也是人为创设出来的,但一经确立,企业就有了自己的生命和权力、意图实现方式,也就有望成为道德主体。与传统哲学领域所讲到的能够作出自主行为、具有自由意志的个体主体不同,承担社会责任的企业主体是受到社会制度制约的次级主体,它有内部的权力结构和维持其存在的社会意图,从而成了道德主体。”在这个意义上,企业人权政策是积极的道德义务,其考验着每一位商业领袖的使命感和职业精神。他们必须把改善人权状况并为全球社会的可持续发展作出真正贡献视为企业发展议程的一部分。正如联合国《全球契约》所呼吁的那样,各企业应调整其战略和业务,使之符合与人权相关的十项普遍原则,并采取行动推进社会目标的主体性与能动性。
企业作为道德主体,需承担非自愿性义务,这种非自愿性义务既具有确定性(尊重基本人权)又需接受人权外延动态扩展(如新兴数字权利),其自治规范性基础超越法律义务。联合国《指导原则》也已明确要求企业“承认尊重人权”,并通过政策声明等予以体现。这一义务的履行并非单纯依赖外部法律强制,而是以企业自主承诺为基础,体现为一种内生性人权治理机制。
如前所述,社会系统论指出,现代企业作为社会子系统,通过内部规范形成自治秩序,使企业的道德主体性成为可能。企业是社会子系统之一,其自治性体现在通过内部规则(如公司章程、人权政策)将人权价值内化为治理结构,而非仅依赖外部规制。例如,汤浅(GS Yuasa)蓄电池集团公司在2025年年度报告中表明,通过董事会决策和外部专家合作,将人权管理嵌入企业治理,且由负责集团范围内的可持续发展活动的组织承担监督责任,而与促进尊重人权相关的重大事项则由董事会决议确定。由此可体现该企业自主将道德价值制度化。
除此之外,企业还因与利益相关者的“道德联系”而需承担人权义务。此点可见之于东芝(Toshiba)公司的做法,其通过与供应商协作而非单方面要求,体现了其作为道德主体的人权义务承担之互动性。利益相关者理论虽有责任边界模糊的嫌疑,但人权义务通过“目的价值性”明确了优先序(如生命权>利润),足以弥合这一缺陷。
由此可证,企业人权义务的自治性呈现,其规范效力基础根植于企业作为制度性道德主体的资格确认,其核心内涵是指企业通过正式政策声明、制度建构等方式确认自身作为人权义务主体的规范地位。若企业未在治理架构中形成对人权义务的内在接受,则其自治性主张将因缺乏前提基础而丧失正当性。具体而言,在伦理维度上,它解构了传统商法中企业作为“经济理性人”(完全依照收益最大化原则进行行动和决策)的工具化预设,现代人权治理要求企业作为具有伦理判断能力的义务主体存在;在制度维度上,它则为构建企业人权义务体系提供基准,当企业通过制定人权政策、设立人权尽职调查程序和机制等自治行为践行其道德承诺时,这既是道德主体资格的实践证成,更是将抽象人权义务转化为具体治理架构的规范性努力。企业道德主体地位的确立不再停留于理论辩驳,而是通过企业人权政策等自治性机制建构获得实践生命力。
(二)人权风险管理
首先,企业人权风险的复杂性与传导性(如供应链侵犯人权引发的品牌声誉危机)倒逼企业人权治理模式转型,即从被动合规转换到主动治理。联合国《指导原则》框架推动系统性人权尽责机制的建立。这一机制主要用于主动识别、预防和减缓企业运营及价值链中的人权风险,被视为在实施《指导原则》的十年中最瞩目的规范创新。这一机制强调动态治理过程而非静态结果,其功能在于将抽象的人权义务转化为可操作的治理流程。作为一项核心的保护义务,建立人权尽责机制不仅体现了对国际人权标准的尊重和保护,也展现了企业在全球化经济中自主治理、自我规范的决心与能力。以泰国BJC集团(Berli Jucker Public Company Limited)为例,其人权风险管理流程包括:识别高风险环节(如移民工人招聘)→制定供应商行为准则→建立申诉补救机制→年度透明度报告。这一流程将外部压力转化为内部管理标准,契合社会系统论的“自治化”特征。
其次,人权风险防控对企业而言具有经济理性。在大多数行业中,大企业通常依赖多个国家或地区的一系列承包商和供应商来生产和运输它们的产品。当今的全球供应链跨越国家、政治和文化界限,将工人个人与大小企业联系在一起。企业通常不拥有或不经营生产其商品的工厂,它们每年可能会与数百甚至数千家不同的供应商签订合同。企业需权衡风险管理成本(如供应链审计)与潜在损失(如声誉危机),忽视人权风险的财务代价远超预防投入。因此,对成本及效益的分析表明,人权风险管理从“成本项”转为“投资项”,更受企业青睐,更有利于驱动企业完成人权义务的自治性实践。
从商业实践的角度来看,“人权尽责”是一种企业内部的人权风险管理方法,即提倡以预防为导向的风险管理方法,而非重在追究责任及救济机制。企业的人权风险是其业务对人权造成的风险,而人权尽责则是对该人权风险所进行的评估和管理方法或机制。然而,基于人权风险的管理方法根本上不同于一般的商业风险管理方法,二者在风险管理过程的每一步都有所不同,如风险识别、风险衡量和评估以及为减少风险而为的措施。有鉴于此,可以将人权尽责理解为一种基于人权风险的风险管理方法。因此,人权尽责并非与企业人权义务并列的概念,而是后者在制度层面、实现机制层面的具象化表达。
可见,人权尽责在本质上是工商企业在特定的法律和社会要求及综合经济利润考量下启动的一系列自治行动机制,由此或直接或间接地达到“企业履行人权义务”的目的。浅显地说,人权尽责就是企业尊重和保护人权的机制,企业提前建立人权风险预防机制,避免因经营业务活动引发人权风险,禁止直接侵犯人权,如强迫劳动、环境污染等。这种自治行动不完全是国家的法律强制要求,更是企业的自主性战略选择,即通过人权风险管理构建信任资本,最终实现经济效益与社会价值的共生共荣。
(三)商业利益考量
企业并不完全是被动地履行人权义务,也可以出于自身的商业利益考量,通过自主性实践,将人权赋能与价值创造融入核心业务,成为推动社会人权进步的积极行动者。从这个层面上来看,企业人权义务的履行不仅是企业的人权义务伦理担当,更是通过“投资于人”形成经济效能与社会价值的共生。企业对人权的影响至关重要,企业有可能对人们的生活产生直接和持久的影响,故而成为一股向善的变革力量。这种影响力源于商业活动对个体生活的深度渗透——企业不仅通过产业运作创造就业机会、构建薪酬体系,更以商品供给满足消费需求,以税收贡献支撑公共服务。全球化进程便是最佳例证:过去数十年间,跨国企业网络不仅催生了数千万就业岗位,更通过产业链延伸使数亿人跨越了生存贫困线,推动了社会经济的整体发展。
从人权谱系来看,企业的正向价值具有多维延展性。在基础层面,企业运营直接维系着劳动者的就业权利与体面工作权;在民生保障层面,其生产的商品与服务持续兑现着民众对食物、住房、医疗健康及教育资源的获得权;当企业遵循人权原则开展运营时,更能为公民行使言论自由、结社自由及迁徙自由创造制度性兼容空间。这种复合型价值创造,使商业活动成为实现人权理想的重要实践场域。尤为重要的是,企业通过市场化资源配置创造的就业机会与合理报酬,构成了个人尊严实现的基础性支撑。这正是人权保障追求的终极目标——让人能更有尊严地生存与发展。
从市场利益来看,企业自主履行人权义务的品格正逐渐成为其市场竞争优势。一方面,从社会许可与声誉资本的角度来看,消费者和投资者日益关注企业人权表现,尊重人权成为获取“社会许可”的前提。利润与人权并非零和博弈,而是通过“声誉资本竞争力”实现协同。另一方面,从利益相关者共赢的角度来看,企业“与生俱来”的利润动机常被视为人权义务的对立面,但利益相关者理论揭示,人权实践可通过声誉资本、市场准入与创新红利反哺企业竞争力。我国“新《公司法》第20条接纳利益相关者理论,将人权理念融入公司法之中,反对公司从人权风险中获利,期待公司为实现人权目标赋能”。又如前述国际上推行的强制人权尽责法律,正引导企业将“合规成本”转化为市场竞争优势。
通过上述内容,可凸显企业人权义务的内生动力,并为“自治性”提供多维论证支撑。企业人权义务的自治性驱动机制,本质上是道德主体性、风险管理理性与商业可持续性的三重耦合。由此带来的实践启示是,企业需构建“道德主体意识—风险管理机制—人权利润评估”的闭环。尽管部分人权义务本质上直接来源于外部约束,但是企业可通过私法自治工具主动内化这些义务,甚至创设更多自我规制的人权义务,形成“自发性合规”与“自治性人权义务”。由此可见,企业人权义务的自治性与他治性并非对立关系,而是互补关系。例如,企业自我规制可填补法律滞后性,而国家通过强制人权尽责强化义务。
四、代结语:企业人权义务中他治性与自治性的内在关系与运行机制
结合上述可见,企业人权义务的本质是“自治性”与“他治性”的辩证统一。自治性体现为企业作为道德主体的内生驱动,企业基于对其道德主体的确认、人权风险的管理与商业利益的考量,将人权价值内化为治理基因,完成从“被动合规”到“主动造法”的伦理跃迁;他治性则依托法律强制、社会监督与国际软法硬化构成外部约束网络,划定人权保障的底线并引导企业向善。“他治性”与“自治性”呈现出“直接与间接”“外在与内生”“强制与自愿”既对立又统一的关系。自治性与他治性之间并非绝对对立,而是存在诸多内生关联,呈现出规范层级互补、动力机制耦合、动态平衡治理面向。
(一)规范层级互补
企业人权义务规范层级的互补性,见之于外在法律法规等他治性规范与企业章程政策等自治性机制的嵌套与协同关系。
他治性提供制度框架,为“底线他治”。外部法律规范和行政监管划定企业人权义务的底线,通过强制性约束确立治理的刚性边界,避免企业自治失序。例如,国际人权公约和国内立法为企业人权义务划定了底线,通过强制性义务填补企业自我规制的空白。
自治性实现内生转化,为“能动自治”。作为私法自治的“龙头”,企业可在法律框架内自主设计人权保障细则和人权尽责机制,通过章程或日常合规管理体系将人权义务与人权价值观转化为内部治理规则,以自我监管方式主动预防侵犯人权风险,提升人权保障的可持续性。基于私法自治原则,企业需根据自身特点生成多样化的治理规则,法律仅需原则性引导,这充分体现了“他治规范设定边界,自治规范填充内容”的互补逻辑。
由此,他治性强制力驱动企业启动自治机制,确保人权义务的普遍约束力,而自治性实践赋予企业履行义务的灵活性与创新空间,又能反哺法律规制的完善。两者协同填补“治理真空”,共同构建“底线他治—能动自治”的双层规范体系,最终实现人权保护从外部压力到内生价值的制度转化。
(二)动力机制耦合
企业人权义务动力机制的耦合,核心在于他治性与自治性在驱动企业履行人权义务过程中形成的双向互动与协同效应。二者的关系体现为:
其一,他治性触发自治性,即他治性外力倒逼自治性内生驱动,为“外力驱动”。外部压力迫使企业启动人权尽责机制,将外部规制转化为内部治理动力,通过“他治”推动“自治”的被动觉醒。同理,国际软法等他治性规范路径推动企业主动承担人权义务,形成软法硬化的外部约束。社会监督也可转化为企业提升竞争力的内驱力,通过声誉机制推动企业主动承担人权义务。
其二,自治性反哺他治性,即自治性实践推动他治性规则的迭代,为“内力反哺”。企业通过日常性人权合规管理积累的实践经验,可反馈至立法与政策层面,例如平台企业的数据隐私自治规则可能影响未来立法,进而推动外部规制的完善。此外,司法裁判过程中的公司治理纠纷裁判经验,同样可反馈至立法,促进强制性与任意性规范的再平衡。这种自下而上的规则迭代,使“自治”成为优化“他治”的实践源泉。
其三,他治性与自治性一体共生,前者侧重约束,后者聚焦效率提升。他治性提供强制约束与底线威慑,确保人权义务的普遍性;自治性则通过灵活创新提升履责效率。两者在“外力驱动—内力反哺”循环中相互强化,形成持续动力,外部压力促使企业激活自治能力,而自治能力的提升又降低对外部强制的依赖,推动企业人权治理从“被动合规”向“主动担责”演进。
本质而言,二者的动力机制耦合是“外力驱动”与“内力生长”的辩证统一,他治性以“权力制约”逻辑证明企业承担人权义务的必然性,打破企业的“逐利”惯性;自治性以“系统反身自治”逻辑赋予企业人权义务正当性,将外部要求内化为可持续的治理逻辑,两者共同消解“企业非人权义务主体”的争议,共同构建企业人权义务履行的长效动力链条,呈现出他治性与自治性相互依存、动态互构的治理图景。
(三)动态平衡治理
企业人权义务的制度建构是全球化时代公私法交融的必然产物。传统国家中心主义范式已无法应对企业准公权力引发的系统性人权侵害,须革新拓展人权义务主体边界,激活企业自我规制潜能,充分展现企业人权义务所内蕴的自治性与他治性。企业人权义务的他治性规制则通过法律强制、社会监督与国际软法硬化构建刚性约束,自治性驱动因素源于道德主体确认、人权风险管理与商业利益考量,实现人权价值的内生转化;二者通过规范层级的互补性(底线他治—能动自治)与动力机制的耦合性(外力驱动—内力反哺)形成治理闭环。企业人权义务体系的自治与他治动态平衡,本质上是商业自由与人权保障的价值调和,更是构建政府监管、市场激励与企业自律协同共治的人权治理必由之路。唯有在自治与他治的张力中寻求制度韧性与理论涵养,方能为全球化时代的“工商业与人权”治理提供兼具理论自洽与现实可行性的方案。
(作者:刘志强,广州大学人权研究院教授、广州学者A岗特聘教授。叶丽紫,广州大学人权研究院研究人员。)
(来源:本文刊载于《人权研究》2026年3月第1期。为方便阅读,文中注释已隐去。本文转自人权研究微信公众号)

京公网安备 11010102003980号